top of page
We used to offer a handful of clone projects, but most of those are manufactured by a horde of companies at this point, so it seems a little pointless. We do not offer boards or kits for those anymore.
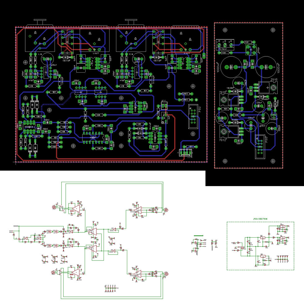
Below, you will find PCBs for a few more creative projects we had fun doing , and on the "Tips & Projects Info" page, you can find blog posts on the new projects.
bottom of page






